Locating the Asymmetry in Information Flow between Local and National Media on Transgender Discourses
Alyssa Hasegawa Smith , Sagar Kumar , Yukun Yang , Pranav Goel
Mainstream news outlets set the agenda and terms of discussion for public discourse. As transgender people experience increasingly vitriolic attacks on their fundamental rights in the US, understanding the dynamics governing media discussions of transgender people becomes even more salient. Intermedia agenda-setting theory suggests that the interplay between news outlets with different geographical scopes—national and local—is an important aspect of media discourse circulation. We analyze this interplay by leveraging a mixed methods approach, employing a combination of causal inference methods and critical discourse analysis to determine whether, and how, transgender discourses spread across local and national media. We find that transgender discourses on a particular topic propagate from national to state-level outlets; however, this process often involves two steps: national outlets influence particular state(s), which, in turn, influence the other states. Therefore, local outlets play a more complex role in agenda-setting for transgender discourses than previously thought. We conclude by presenting recommendations for interventions to reduce transphobic misinformation and uplift transgender voices in the US news ecosystem.
- Volume (Issue)
- 4(1-3)
- Published
- September 15, 2025
- DOI
- 10.57814/5578-rs39
- Copyright
- © 2025. The Authors. This is an open access article distributed under the terms of the Creative Commons Attribution-NonCommercial-NoDerivatives 4.0 International License (CC BY-NC-ND 4.0)
- Preferred Citation
- Hasegawa Smith, Alyssa, Kumar, Sagar, Yang, Yukun, Goel, Pranav. 2025. "Locating the Asymmetry in Information Flow between Local and National Media on Transgender Discourses." Bulletin of Applied Transgender Studies 4 (1-3): 77-119. https://doi.org/10.57814/5578-rs39
Transgender people have recently experienced significant attacks to their rights to transition, access healthcare, enjoy legal protection and, more broadly, exist in public in the US (Carlisle 2022; Fischer 2019; Jones 2024; Jones and Brewer 2020). Mainstream media plays a major role in galvanizing efforts to delegitimize transgender rights in the legal and the public arena (Ciszek 2020; Fischer 2019; Lewis et al. 2022; Scovel, Nelson, and Thorpe 2023; Slothouber 2020). US mainstream media has been particularly problematic in its stereotypical, exploitative, and degrading representation of transgender individuals (Capuzza and Spencer 2017; Cavalcante 2018). For example, narratives that frame transgender people and transgender community allies as trying to “indoctrinate” children are spreading (e.g., Boyd 2024; Penley 2023); this dynamic leads to the exploitation of trans and queer children as pawns in broader ideological battles, robbing them of their agency.
Mainstream news can help spread misinformation (Goel et al. 2023; Tsfati et al. 2020), provide agendas and materials for fake news content (Guo and Vargo 2020; Vargo, Guo, and Amazeen 2018), and foster political misperceptions (Weeks et al. 2023). Mainstream media outlets, across the conservative-liberal spectrum, play a role in platforming transphobic misinformation (Billard 2023; 2024; Lockmiller 2023). These outlets set the agenda for the public and each other (McCombs, Shaw, and Weaver 2014). Intermedia agenda-setting (IAS) theory posits that media is a dynamic ecosystem with different types of agents, such as national and local media, influencing each other. National and local outlets usually have different geographical concentrations, reporting focuses, and audiences, resulting in significant differences in their reporting on an issue (Jerit et al. 2019). While local news is a trusted, agenda-setting actor (Hester and Gibson 2007; Shearer 2016; Tan and Weaver 2009), it also can spread misinformation and sustain misperceptions (Allen et al. 2020; Morrow and Compagni 2020; Yin et al. 2018). The literature generally indicates that national news outlets set or influence local news outlets’ agendas (Su and Xiao 2021), but these dynamics have not yet been studied in the context of transgender discussions in US media. A close examination of the dynamics of transgender discourses within the media ecosystem can help better understand the spread of harmful, transphobic rhetoric.
We begin to disentangle the complex media ecosystem starting with the interplay between national and local news. We expect, based on previous literature, that discourses around trans issues will also spread from national outlets to local ones (Olveira-Araujo 2024), but scholars have cited the transformative power of local news specifically on transgender issues (Michelson and Harrison 2020), inviting an inquiry into whether national media do, in fact, influence local media in transgender discourses.
Guided by IAS, we used a mixed-methods approach to study the directional flow of transgender discourses in the US mainstream media. We collected national and local news data through MediaCloud (Roberts et al. 2021) and obtained all articles published between April 1 and June 30, 2023 containing the keywords “transgender” or “trans.” After computing the news article volume and topic distributions over time, we employed transfer entropy, an information-theoretic measure quantifying the directional flow of information between two processes (Staniek and Lehnertz 2008), to examine how transgender discourses propagate between media across regionalization and partisanship divides. We also conducted two detailed, qualitative case studies using critical discourse analysis to understand exactly what information travels between state-level media collections and national news outlets.
Our work bridges transgender studies and journalism studies by analyzing intermedia agenda-setting patterns for transgender discourses in the US media context. Our findings illuminate the role local outlets might play in mediating transgender issues and discourses. They also provide scholars, activists, and advocates insights into how transgender lives and issues are discussed across local and national US media, revealing how influence operates within discursive threads and enabling a quantitative understanding of the flow of discourse on various topics. Our qualitative studies indicate what kind of frames spread within different trans discourses and illustrate how reporting on the same incident changes (or stays consistent) when stories flow between media collections over time. Based on our studies, we recommend concrete, practical interventions to improve local news reporting on trans issues.
Background
Transgender Representation in US Mainstream News
Transgender people in the US grapple with systematic discrimination, marginalization, and alienation. Legislative bodies oscillate between protecting and disenfranchising transgender rights, causing repetitive battles to occur, particularly at the state level (Jones 2024). Public attitudes toward transgender issues tend to mirror legislative polarization, making trans issues one of the “new fronts in the culture war” (Castle 2019). Mainstream media influences public perception and discursive agendas (Luo et al. 2019), and this is particularly true for contentious issues like immigration reform (Dunaway, Branton, and Abrajano 2010). Trans issues, as a contentious topic, are therefore likely to experience strong agenda-setting effects in mainstream media. This is concerning because recent research has shown that mainstream media can cultivate transphobia by spreading misinformation and disinformation that later enters the public discourse (Billard 2023; 2024). US mainstream media can thereby reinforce state-sanctioned violence against transgender people (Fischer 2019), dehumanize trans people, and devalue their lives (DeJong et al. 2021).
Transgender people experience media coverage fraught with the selective omission of significant details, lack of nuance, and, at times, stereotypical roles (Fink and Palmer 2020). Decisions about visibility and framing are highly selective and one-sided, with discrepancies in coverage of trans men and trans women (Avalos 2024; Bracco, Sczesny, and Gustafsson Sendén 2024). Problematic coverage relegates transness to the “private sphere,” stripping trans people of their citizenship in the public sphere and uncoupling their needs from the general public’s (Galpin, Gwenffrewi, and Stokoe 2023; Scarcelli, Krijnen, and Nixon 2021). The inevitable result of such coverage is what we define as cisnormative hegemony: the privileging of cis lives and issues over trans lives and issues such that trans individuals are discursively eliminated from public citizenship (Fraser 1994). Other facets of cisnormative hegemony in news media include the “depoliticized” portrayal of trans rights movements (Capuzza and Spencer 2017), “episodic” framing where individual people and cases are centered over structural issues (Avalos 2024; Osborn 2022), and flattening expansive gender expressions to fit restrictive binaries (Barker-Plummer 2013).
Trans identities in US news are, therefore, used as a “floating signifier”—repeatedly appropriated to further political interests and conflicts (Ciszek 2020). Floating signifiers are semiotic signs that do not point to any concrete referent; instead, such a signifier is more concrete than the meanings it purports to (up)hold (Hay, Hall, and Grossberg 2013; Mehlman 1972). Studies in representation assert that the modern construction of race, for example, is a floating signifier, inherently designed to oppress (Hall and Jhally 2002). Similar arguments have been made for modern conceptions of fatness (Strings 2019) and womanhood (Haraway 2006). Transness, as a floating signifier, can be used rhetorically by multiple contradicting political ideologies to signify their claims to cultural hegemony (Farkas and Schou 2018). As such, heightened visibility of trans issues might not produce better treatment for transgender individuals (Humphrey 2016).
There are, however, variations in news reporting on trans people (Osborn 2022), and we can locate where transphobic hate generally originates within mainstream media sources (Billard 2023; 2024). There is research indicating that media framing of trans people is influenced by a multitude of social institutions, like family, friends, LGBTQI+ advocates, and police (DeJong et al. 2021). These variations, if critically understood, can offer opportunities to challenge cisnormative hegemonic narratives, since not all coverage of a given story uniformly aligns with hegemonic narratives. For example, reporting on a Supreme Court decision on a transgender woman’s case against a Virginia prison on June 30, 2023 by Newsday emphasized transphobic opposition to a ruling largely framed as a win for trans rights (Lavoie 2023), whereas the article published by KESQ-TV on the same day instead explicates the protections for trans people upheld by the original ruling (Cole 2023), a detail that was omitted in the Newsday report.
Examining asymmetries in trans reporting across local and national news can help illuminate the dynamics of US mainstream media discourses. Some sources have indicated the transformative power of local news on transgender issues (Michelson and Harrison 2020), and empirical findings confirm framing differences between local and national outlets (Buzzelli and Towery 2021; Olveira-Araujo 2024). In addition, local news on transgender issues might perpetuate systematic transphobia (Wood, Carrillo, and Monk-Turner 2022); local news outlets are more likely to misgender transgender victims and less likely to discuss the intersectional identity of the victim (e.g. race) or cite relevant research (DeJong et al. 2021). However, the US media ecosystem is underexamined on local vs national discourse on trans issues.
Local-National News Influences and Intermedia Agenda-Setting Theory
Mainstream media is never a monolithic, static system; information and influence are dynamic, and their interplay drives narrative and discourses in diverse directions (Gruszczynski and Wagner 2017). The US media landscape is strongly interconnected (Vargo and Guo 2017) and media slant is contagious; local media are likely to adopt cable news slant, showing that biased views of current issues can easily spread from one outlet to others (Widmer, Galletta, and Ash 2023). More generally, news framing can spread inside the news media ecosystem, with political elites driving public opinion (Simon and Xenos 2000). Misinformation and disinformation can also spread between various media components (Guo and Vargo 2020; Tsfati et al. 2020), including misinformation about transgender people (Billard 2023).
With various phenomena spreading within news ecosystems, it is important to understand the direction of information flow: who influences whom? This can pinpoint who provides the informational underpinnings of the agenda (what is talked about) and the framing (how a particular issue is talked about) present in everyday propaganda, including transphobic propaganda. This understanding can also point to pathways for intervention.
We focus on topics of discourse or agenda items and ground our work in intermedia agenda-setting (IAS), which says that news media outlets set public agendas and each other’s agendas (McCombs, Shaw, and Weaver 2014). IAS effects tend to be stronger during election campaigns (Harder, Sevenans, and Van Aelst 2017; Kim et al. 2016; Sweetser, Golan, and Wanta 2008; Vonbun, Königslöw, and Schoenbach 2016), periods of political activism (Ragas and Kiousis 2011), and debates about policy reform (Heijkant et al. 2019).
IAS research often focuses on deducing factors, such as media type, issue type, and the time period under investigation, that drive the variability and flow of coverage (Vargo and Guo 2017). Factors related to news content also play a role in IAS effects; as discussed above, the veracity of news content is a factor. Fake news can have strong agenda-setting effects, intertwined with partisan media and emerging media (Vargo, Guo, and Amazeen 2018). The degree and type of such influence can vary based on context or topic (Guo and Vargo 2020; Stern, Livan, and Smith 2020).
There are key differences in news coverage between national and local news outlets (Dunaway, Branton, and Abrajano 2010; Lacasse and Forster 2012), with potential avenues of influence existing between the two (Quattrociocchi, Caldarelli, and Scala 2014). Prominent national outlets can often set the agenda for other parts of the media ecosystem. For example, a few studies found that The New York Times is the agenda-setter for a variety of other news outlets, including network television news programs (Golan 2006), other national media outlets (Denham 2014), and even social media like X (Kushin 2010).1 This influence extends to local and regional media sources (Denham 2014; Palmgreen and Clarke 1977; Su and Xiao 2021; Zhang 2018) and can be particularly pronounced if an issue is not distinctly local (Mathes and Pfetsch 1991). In Spain, it has been shown that national media has tended to amplify the newsworthiness of trans issues for local media since 2006 (Olveira-Araujo 2024). Therefore, national media might promulgate hegemonic, cisnormative transgender discourses.
However, such findings may not hold across all contexts and subjects. One study found national media outlets may lack agenda-setting effects on each other due to competition (Lim 2011). Moreover, The New York Times, along with The Washington Post, can sometimes follow online partisan media (Vargo and Guo 2017). In some cases, such as when an issue is local and national, local media can have strong agenda-setting effects (Hester and Gibson 2007; Palmgreen and Clarke 1977), which can impact local or state-level legislation (Tan and Weaver 2009).
Additionally, local media might have higher quality news due to their attentiveness to their audience (Jerit et al. 2019). They are also more timely in reporting, though they are more prone to make mistakes as they rely on police reports (DeJong et al. 2021). The public places a great deal of trust in local news sources (Morrow and Compagni 2020), and local news sources can systematically shift their audience’s political leanings through slanted coverage (Levendusky 2022). This perceived trustworthiness can create vulnerabilities. Local outlets can be more likely to become the target for propaganda efforts (Yin et al. 2018); they have also been shown to spread misinformation and sustain misconceptions held by the US public (Allen et al. 2020; Morrow and Compagni 2020; Yin et al. 2018).
Understanding the flow of information between local and national news can improve our understanding of the coverage of transgender issues. Moreover, based on the outlet, its partisan type, the regional focus, the nature of the content, and other factors, we can expect different agenda-setting effects for specific discourses around transgender people. We therefore ground our study of trans discourses in local-national IAS.
Dataset
We collected news data through MediaCloud, an open access platform for global media analysis (Roberts et al. 2021). Since coverage of transgender issues is politically polarized (Castle 2019; Jones and Brewer 2020; Scovel, Nelson, and Thorpe 2023), we collected national articles from both The New York Times and Fox News. These national publications are perceived to be on opposite sides of the political spectrum in terms of their slant and audience (Groseclose and Milyo 2005; Morris 2005) while enjoying large readerships and high credibility among those readerships (Mitchell et al. 2014). We collected local news at the US state level from six highly populated states with strong partisan tendencies (in terms of their general 2020 US election votes for Democrats and Republicans): New York, California, and Illinois as the Democrat states, and Texas, Florida, and Ohio as the Republican states.2 We downloaded all articles from each collection containing either “transgender” or “trans” published between April 1 and June 30, 2023. According to MediaCloud, this period saw the highest national attention to our chosen keywords. We then scraped the articles’ full text with the Python newspaper3k package (Ou-Yang 2020).
To ensure data quality, we removed duplicate news articles based on the news article URL, the headline, and the article text. We also removed articles from national outlets present in the state (local) media collections, using a combined list of domains classified as local or national created in multiple prior works.3 Some articles were not about trans people or issues in our dataset, so we also removed articles that did not contain the word “gender.”
Our final dataset consists of the outlet name, publication date, headline, subtitle, main text, and URL for 10,210 articles. Table 1 shows the summary statistics, grouped by geographic locality. This dataset is publicly available via the Harvard Dataverse (Smith et al. 2024), as is our code via Github (Smith, Goel, and Yang 2024), to facilitate further research.
| Level | Collection | # of Articles | # of Unique Outlets |
|---|---|---|---|
| National | The New York Times | 98 | 1 |
| Fox News | 1,120 | 1 | |
| State (Dem) | New York | 2,125 | 109 |
| California | 3,171 | 266 | |
| Illinois | 547 | 61 | |
| State (Rep) | Florida | 1,090 | 65 |
| Texas | 1,534 | 85 | |
| Ohio | 525 | 41 |
Note. This table shows the distribution of 10,210 articles. At the national level, we present the number of articles coming from the left-leaning and right-leaning media outlets. At the local level, states are partitioned by partisanship; we present the number of articles coming from each state, along with the number of media outlets from which articles were collected.
Note. Top words (per the trained model), along with our proposed topic labels, are displayed. Top documents were used alongside the top 20 words during label creation, but only the top 10 words are displayed here for brevity.
Methods & Experimental Details
Topic Identification
We used topic distributions to generate time series representing threads of discourse. These distributions were obtained via the MALLET topic modeling tool (McCallum 2002), which uses Gibbs sampling-based latent Dirichlet allocation (LDA) (Blei 2003; Griffiths 2002). We trained a 20-topic model on our entire final dataset (article content including headlines). After obtaining the topics, we used the representative words and the documents with the highest topic probability to develop labels for each topic. The final topic labels required consensus among three authors. The topic labels along with the top 10 words (per the topic model) are displayed in Table 2. Three of the 20 topics we discovered did not focus on transgender people or issues (Topic 0, “movie guides”; Topic 7, “local event guides that include LGBTQI+-specific events”, and Topic 12, “miscellaneous reporting and Q&A blog posts”). We retained these topics as “natural controls.” Observing similar flow patterns in the “natural control” topics to those found in the relevant topics would indicate that such information flows are not unique to news about transgender people or issues.
Time Series Analysis
To detect, interpret, and verify the influence one media collection has on another regarding publications about a particular topic, we used symbolic transfer entropy (STE) as a measure of “influence” between two media outlets (Borge-Holthoefer et al. 2016; He et al. 2013; Staniek and Lehnertz 2008). Transfer entropy has been used in media studies to measure influence among peers in online social networks (Bauer et al. 2013; He et al. 2013; McKenney and White 2017; Ver Steeg and Galstyan 2012), between markets and media attention (Neto 2022), and among geolocalized sub-units in news-sharing (Borge-Holthoefer et al. 2016). We therefore use transfer entropy, specifically STE, paired with topic modeling, to act as a measure of intermedia agenda-setting.
Although the use of transfer entropy to study IAS is a novel methodological development for transgender discourse analysis, it is not unprecedented. Granger causality—a special case of transfer entropy that assumes variables are normally distributed (Barnett, Barrett, and Seth 2009)—has been heavily used for IAS (Su and Xiao 2021). Previous studies used it to examine IAS effects between traditional media and blogs (Meraz 2011), topical coverage across mainstream news outlets (Brosius and Kepplinger 1990), links between different media (Stern, Livan, and Smith 2020), and feedback loops between media and the public (Smith 1991). We chose to utilize the more general metric of transfer entropy over Granger causality to avoid making assumptions regarding the underlying distributions of the latent process being studied.
Preparing Time Series
For each state and each national news outlet, we counted daily article volume as our signal of daily activity in each collection. Using the topic distributions and tags generated, we disaggregated the total counts for each collection and each day by binning articles into their respective topics. On each day, the score for each topic in each collection is the total score (i.e. the sum of the topic probabilities) for that topic across all articles in that collection. Each time series represents a topical, discursive “thread” limited to that national outlet or collection of state outlets.
Calculating Transfer Entropy
Using these time series, we calculated STE between collections for each topic. Based on testing on synthetic and empirical data, we found that total information flow is maximized with a sliding window of s = 1 and an embedding window of w = 2. Calculations of STE followed the procedure outlined by Staniek and Lehnertz (2008). We treated each topic as independent; thus, for each binary combination of collections, we measured the information transfer from the two discrete time series representing each collection’s topic volume. Because transfer entropy is an asymmetric measure, we followed the same procedure as Borge-Holthoefer et al. (2016) to measure the overall magnitude and directionality of influence between the two sources. However, due to the relatively small size of the dataset and expected effect, we modified their approach slightly by also applying the estimator introduced by Marschinski and Kantz (2002).
Topic Modeling Results
Overall Topic Distribution
Table 2 shows the topics extracted from the entire corpus. Of the twenty topics, seventeen are transgender-related (every topic except topics 0, 7, and 12). These topics cover a wide range of issues relevant to trans people’s lives, like healthcare, sports participation, and education. Many topics also cover political battles over transgender rights. Some topics capture specific events that made the headlines during our sampling period such as the Dylan Mulvaney Bud Light controversy (topic 16).
| Topic | Top Words | Proposed Label |
|---|---|---|
| 0 | film, new, book, series, documentary, world, story, life, movie, theaters | Movie guides |
| 1 | said, police, shooting, brown, school, year, transgender, nashville, three, security | Local law enforcement and transgender suspects or victims |
| 2 | twitter, news, fox, media, said, transgender, social, speech, video, musk | Online harms to transgender & LGBTQI+ individuals |
| 3 | target, pride, lgbtq, said, company, month, stores, backlash, companies, year | Pride month corporate marketing backlash and company response |
| 4 | court, law, rights, case, supreme, judge, said, lawsuit, federal, legal | Supreme court rulings around LGBTQI+ discrimination legal protections |
| 5 | new, state, city, million, year, public, california, york, program, housing | Housing market (including LGBTQI+ buyers) & local infrastructure policy |
| 6 | gender, care, transgender, affirming, medical, children, health, said, state, minors | Gender-affirming medical care for transgender kids |
| 7 | www, https, org, com, june, art, center, may, music, free | Guides to local events including LGBTQI+ specific events or media |
| 8 | said, women, year, old, time, race, new, world, university, team | Incarcerated mothers & transphobia and homophobia in sports |
| 9 | health, people, hate, said, percent, mental, anti, crimes, women, report | Sexual health & preventative healthcare for women and LGBTQI+ people |
| 10 | people, right, anti, american, new, political, black, rights, one, left | Culture wars in education including critical theory and transgender awareness |
| 11 | trump, president, biden, desantis, said, republican, former, campaign, house, republicans | Electoral politics and divisions on transgender rights |
| 12 | people, like, said, one, know, think, trans, going, time, want | Random reporting and q&a blogs including some reporting on transgender people |
| 13 | women, transgender, sports, athletes, trans, said, girls, would, female, gender | Transgender women and athletes in sports |
| 14 | abortion, said, house, state, zephyr, bill, montana, lawmakers, republicans, republican | Transgender Montana house representative Zooey Zephyr |
| 15 | drag, show, also, music, year, first, new, one, LGBTQI+, best | LGBTQI+ visibility in entertainment shows |
| 16 | light, bud, mulvaney, beer, busch, anheuser, said, company, sales, dylan | Dylan Mulvaney Bud Light backlash coverage |
| 17 | lgbtq, pride, community, said, people, gay, city, transgender, rights, mont | LGBTQI+ pride month events coverage |
| 18 | school, students, said, parents, board, schools, student, district, gender, education | K-12 school policies regarding LGBTQI+ students |
| 19 | bill, state, florida, law, texas, lgbtq, would, desantis, said, bills | State-level anti-LGBTQI+ bills |
Temporal Trends of Topic Distributions
Examining temporal variation in topic volume over time reveals discursive evolution. As shown in Figure 1, topic prominence varies with time; some topics fluctuate a great deal. For example, in April, the discourses about “Electoral politics and divisions on transgender rights” (topic 11) and “Transgender women and athletes in sports” (topic 13) were prominent. Some other topics did not gain prominence until May or June: reporting about “Pride Month corporate marketing backlash” (topic 3) rose to predominance near June (Pride month) along with “LGBTQI+ pride month events coverage” (topic 13). While some topics are time-sensitive and cover discrete real-world events, a few topics, like “Gender-affirming medical care for transgender kids” (topic 6), and “State-level anti-LGBTQI+ bills” (topic 19), exhibit relatively constant article volume in our dataset.
Topic Distribution per Collection
We also find variations in topic volume across different collections in our data (Figure A18). Generally, right-leaning collections (i.e., Fox News and state collections of Texas, Florida, and Ohio) and left-leaning collections (i.e., The New York Times and state collections of California, Illinois, and New York) have similar volumes of content across different topics. A few notable exceptions include: (1) right-leaning collections dominate the discourses about “Transgender women and athletes in sports” (topic 13), “Online harms to transgender and LGBTQI+ individuals” (topic 2), and “State-level anti-LGBTQI+ bills” (topic 19), accounting for at least 60% of all articles on those topics; and (2) left-leaning collections dominate the discourses about “Guides to local events including LGBTQI+ specific events or media” (topic 7—with California itself providing more than a third of all articles on this topic), and “Sexual health and preventative healthcare for women & LGBTQI+ people” (topic 9), accounting for at least 60% of all articles on those topics.
Within each ideological cluster, a few collections can sometimes outweigh others with a normalized contribution proportion of more than 20% (while a uniform distribution would mean a proportion of 12.5% for each collection). Right-leaning collections tend to dominate topics more often than left-leaning ones; such outlets have a highly dominant contribution (>20%) seven times as compared to left-leaning media which only had three such cases. This suggests an ideologically lopsided discourse engagement pattern.
Temporal Trend of Topic Distribution per Collection
Finally, we assess the topic distribution per collection along with their temporal distribution (Figure 2), showing how each collection discussed different topics at different times. Sometimes a particular outlet or collection forms a significant portion of the coverage early in April–June 2023 before receding. For example, Fox News was a main contributor to discourses about “Local law enforcement and transgender suspects or victims” (topic 1) in April, but its coverage on this topic reduced around May. Articles covering “LGBTQI+ pride month events” (topic 17) feature more prominently around June across all collections. We also observe some “handing off” of discourse from one collection to another, which is the main subject of inquiry for our transfer entropy analysis. For example, the major contributors to discourses on the “LGBTQI+ pride month events” are left-leaning collections, especially California, before June. Later in June, other media collections—Ohio and Florida—gained more prominence within this topic.
Transfer Entropy Results
We conducted four separate transfer entropy analyses for each topic, examining the influence of 1) all six state-level media collections on both national outlets, 2) national outlets on state-level collections, 3) state-level collections on each other, and 4) national outlets on each other. We did not see a clear flow pattern present for any of the natural control topics; furthermore, the two-step flow process we noted for several trans-relevant topics was absent for all natural control topics (see Figures A1, A7, and A12 in the Appendix).
Of the seventeen trans-relevant topics, four do not display any clear cross-media information transfer, though some indications of influence between national and local news outlets do stand out in the results. Further, within the thirteen relevant topics displaying evidence of cross-media circulation, nine of them exhibit something akin to a two-step flow process (Weimann and Brosius 1994; Brosius and Kepplinger 1990)—mediation by one or two state-level media collections, rather than an individual acting as an opinion leader. In these topics, we consistently see a pattern where one or both national outlets drove discourse in one (and sometimes more) specific state-level collection(s), which then drove discourse in the other states. Although this pattern manifests in varied ways, influence in news media discourses about transgender people and issues generally does not flow directly from national outlets to state outlets. Instead, one state often acts as an intermediary between national and local outlets.
For example, Topic 1 (“Local law enforcement and transgender suspects or victims”) shows Texas acting as an intermediary between both national outlets and the other five state-level media collections in Figure 3. (Empirical flow pattern plots for all topics not discussed in the main article body can be found in the Appendix.) Transfer entropy directed from Texas to the national outlets is notably low, and the transfer entropy between The New York Times and Fox News is nearly symmetric. As further discussed in our case studies below, within state-mediated two-step flow processes, frames often spread from a mediating state’s early coverage to other states’ later coverage. While a two-step flow mediated by a single state appears to be the most common pattern, we also observe a partisan block pattern of diffusion for a few topics. This pattern involves information diffusing from the national outlets to half of the states studied, all with the same overall partisanship, and then to the rest of the states (see Figure 6).
Case Studies
While transfer entropy analysis quantifies who drives whom for each topic, it is still critical to understand what information is flowing to understand the dynamics of transgender discourses. Case studies, as a commonly used method in news and journalism research (Ross, Lester, and Konkes 2021) and in transgender studies (Billard 2021), can facilitate such an in-depth study. They zoom in on specific events, aid our understanding of agenda flows, and contextualize our empirical findings.
We therefore conducted qualitative case studies on two topics within our dataset: “Supreme court rulings around LGBTQI+ discrimination legal protections” and “K-12 school policies regarding LGBTQI+ students.” Our case selection was informed by our transfer entropy analysis; these topics demonstrated the typical flow patterns in our dataset (i.e., two-step flow mediated by a single state, and block-structured two-step flow where multiple states consistently influence the others). These topics displayed clear, sustained spikes in volume, allowing us to neatly subset our data for focused analysis. These topics also included multiple actors and incidents, allowing us to follow various narrative threads within each topic.
In each of the case studies, we first obtained a subset of articles representative of the selected topics using the topic modeling output. We employed critical discourse analyses of these articles to better understand the various actors involved, how transgender people are framed, how the same specific stories are covered across different news collections, and more (Charmaz 2008). In our close readings, we paid attention to framing (episodic versus topical), agency (who is portrayed as an actor or a patient), and timing (who discusses a story first). This allowed us to examine how narratives and framings tend to spread, entrench themselves, or evolve. The authors involved with case studies independently read the articles to obtain an impartial understanding of each case’s corpus. The team later convened and discussed the major findings, iterating until consensus was reached.
Case Study 1: “K-12 school policies regarding LGBTQI+ students” (Topic 18)
Empirical Information Flow Pattern
Topic 18, labeled “K-12 school policies regarding LGBTQI+ students,” follows the two-step flow pattern we see in most trans-relevant topics that experience cross-media information flow (see Figure 4). In this case, Florida mediates, as it is influenced by both The New York Times and Fox News while it also influences the other states. Our subset covers the period from May 10, 2023 to May 25, 2023, when Topic 18’s total fractional volume experienced its highest peak relative to its average fractional volume. We restricted our data to the set of articles that scored in the top two-thirds of articles with Topic 18 as their most probable topic.
Specific Story: Houghton University
To enable a deeper examination into this topic’s dynamics, we focused on a particular story that exhibits a two-step flow with Florida as an intermediary (see Figure 5). We also examined this story with an eye towards intervention: where, and how, could a better understanding of the use of trans people as “floating signifiers” improve coverage?
News on Houghton University in upstate New York firing two employees for refusing to remove their pronouns from emails they sent (violating a new university policy) was reported in both The New York Times and Fox News on May 19, 2023. Two articles on this story were published in Florida two days later, one by WKMG News 6 ClickOrlando and another by WFLA News 8 Tampa Bay. Despite none of the outlets having any apparent connections between them (in terms of things like parent companies), almost the entire article text (except the headline and minor changes in the details of the story) is the same in both Florida articles, as well as articles from a California-based outlet and an Ohio-based outlet. Given that the WKMG News 6 ClickOrlando Florida article was published before the other three articles, and that the four outlets all vary slightly in bias but are highly credible we conclude that the discursive choices made in Florida spread to California and Ohio’s local coverage.
All articles frame the story in the context of a “new front of culture wars” over transgender people and their rights (Castle 2019). The employees’ dismissal is portrayed as one move in an ever-intensifying fight. This framing is achieved by presenting gender, sexual identity, and trans rights as a key political clash and using modifiers to emphasize its increase in volume or intensity. The New York Times article uses phrases like “escalating debates” and “major fault lines in an increasingly divided nation.” Fox News uses phrases such as “ever-increasing politically divided environment” and presents quotations like “We live in a very divided world right now.” The byline of the WKMG News 6 ClickOrlando Florida article presents the dismissals as “fanning the culture wars roiling parts of the United States.” Placing transgender people, or any marginalized group, at the “fault lines” of culture wars endangers the existence and rights of those communities as a matter of public debate. More discussion of this news story is provided in our discussion section below.
Case Study 2: “Supreme Court rulings around LGBTQI+ discrimination legal protections” (Topic 4)
Empirical Information Flow Pattern
Unlike most topics that exhibited cross-media information flow patterns with a single state as the mediator, Topic 4 (“Supreme Court rulings around LGBTQI+ discrimination legal protections”) has a block two-step influence structure where national outlets drive coverage in Democrat-majority states. These states then drive the Republican-majority states’ coverage (see Figure 6).
To better understand exactly what information is propagating across media collections, we conducted a critical discourse analysis on a subset of our data from June 15-30, 2023. As in the first case study, we restricted our data to the set of articles that scored in the top two-thirds of articles with Topic 4 as their most probable topic.
Most stories in this subsample tended to discuss legal decisions impinging on transgender rights (or those of LGBTQI+ people writ large). Republican-majority states tended to sustain these discussions longer than Democrat-majority states did, and Democrat-majority states covered legal decisions affirming trans rights for longer than their Republican-majority counterparts did.
Specific Story: Kincaid v. Williams
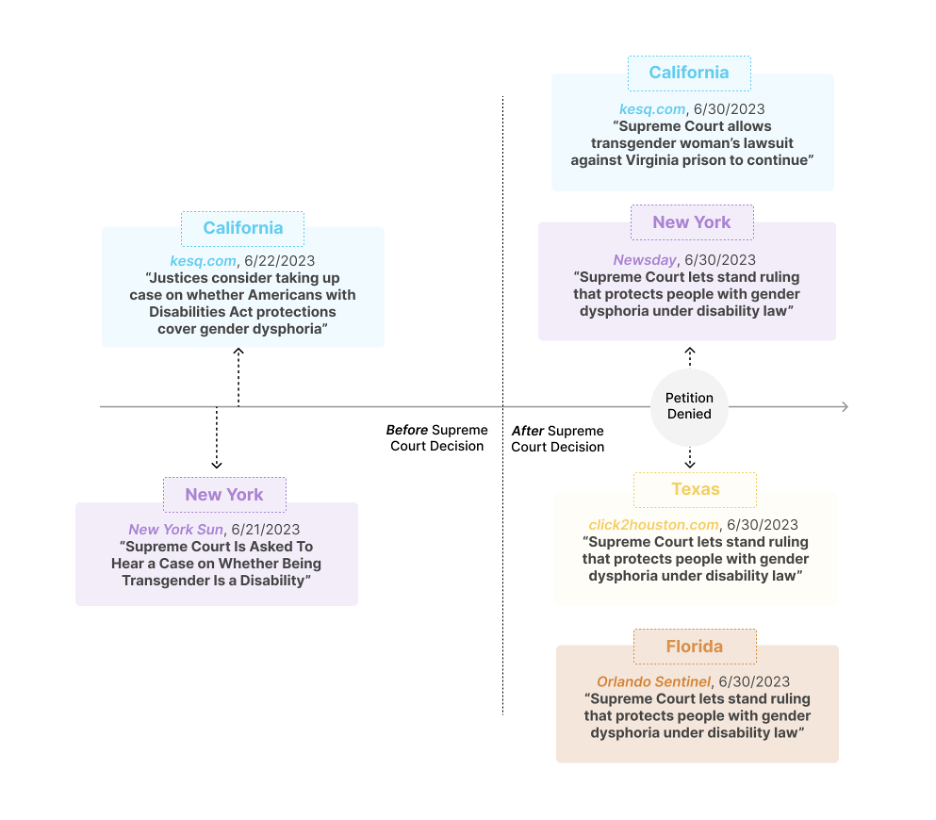
We conducted a detailed analysis of one story reported across multiple local media collections—Kincaid v. Williams—which reflects the pattern of Democrat-leaning states driving discourse in Republican-leaning states per transfer entropy results (Figure 6). This 2023 Supreme Court case involved a trans woman’s right to ADA protections based on gender dysphoria. The case presented significant legal precedent, as the Court’s refusal to hear it allowed a Federal Circuit ruling recognizing ADA protections for gender dysphoria to stand.
Local outlets in New York and California reported on this case as the Supreme Court was considering hearing it, providing coverage on June 21 and June 22. After the Supreme Court refused to hear the case, local outlets in New York, California, Texas, and Florida all reported on this decision on June 30, 2023. Figure 7 visualizes this dynamic, with early reports in Democrat-leaning states before the decision and reports on June 30, after the decision, in both Democrat and Republican-leaning states.
All six articles emphasized the 2024 presidential election and the anti-trans dissenting opinions, de-emphasizing the importance of bodily autonomy battles for transgender individuals. Additionally, while news coverage of Williams’ case never calls into question her account of the violence and harassment she experienced while incarcerated, it fails to discuss Williams’ experiences in the broader context of the mistreatment of incarcerated trans individuals. Episodic framing contributes to the sense that Williams’ experiences are aberrant or isolated, when in fact carceral violence is a systemic problem for transgender Americans. More discussion of this news story is provided in our discussion section below.
Discussion
We observed national news outlets’ coverage of transgender people driving coverage in local outlets, confirming results from prior work (Olveira-Araujo 2024; Su and Xiao 2021; Widmer, Galletta, and Ash 2023). By employing transfer entropy, we found that national-local influence often involves two steps of information flow within the US news ecosystem. National news tends to move first, influencing a specific state’s coverage; that state’s coverage then influences outlets in the other states.
This echoes discussions of opinion diffusion from mass media to opinion leaders to less involved individuals, as well as previous results indicating that the New York Times, one of our national outlets, tends to set agendas for local news (Denham 2014; Zhang 2018). Furthermore, our results expand upon existing connections between agenda-setting and two-step flow patterns (Brosius and Kepplinger 1990; Weimann and Brosius 1994) to intermedia agenda-setting, by showing that the relationship between the two processes appears to be true not just between mass media and individual audiences, but also in the media-to-media setting—the spread of agendas among media outlets. We hypothesize that one state (and sometimes more than one state) may act as the “opinion leader” for a particular topic or story, guiding the agenda and its salience for outlets in the lagging states (McCombs, Shaw, and Weaver 2014; Stern, Livan, and Smith 2020).
Through our case studies, we show what kinds of information diffuse through the news ecosystem. We also provide analyses of the discursive results of the agenda-setting effects we measured using transfer entropy. Overall, we find a framing asymmetry in the news coverage of transgender issues between local and national news outlets; this confirms previous results (Buzzelli and Towery 2021; Olveira-Araujo 2024). We also find that framing differences can be heterogeneous across topics, aligned with previous findings that agenda-setters may vary across topics (Stern, Livan, and Smith 2020). Assaults on transgender people’s rights are often stripped of political context when discussed in the news (Capuzza and Spencer 2017; Osborn 2022), and when trans rights are discussed thematically, trans people themselves risk having their stories appropriated as floating signifiers in broader political conflicts (Ciszek 2020).
In case study 1, we found that trans-affirming measures or individuals tend to be given the benefit of the doubt more often than anti-trans entities in local coverage. Both The New York Times and Fox News often portrayed transgender and LGBTQI+ individuals as patients subject to others’ actions, while local news outlets in Florida, the mediating state, tended to portray trans and LGBTQI+ people with agency. On a specific story about a Christian college firing employees for using pronouns in their email signatures, local outlets in Florida and other states followed prior reporting by Fox News, using a more episodic framing that contrasted with The New York Times’ thematic framing. Furthermore, across Fox News, the intermediary state of Florida, and the other lagging states, the university was described as Christian, perhaps to draw attention to the broader cultural conflict between US Christianity and LGBTQI+ people’s rights (Castle 2019; Ciszek 2020).
Case study 2 explored legal battles over trans rights, with an in-depth look at the news coverage of the Kincaid v. Williams case upholding ADA protections for gender dysphoria. The two-step flow phenomenon in this case occurs in a partisan block structure with Democrat-leaning states driving Republican-leaning states at the local level. Our analysis reveals that the news reporting in New York and California prior to the Supreme Court declining to relitigate Williams’ case tended to be more episodic in nature, whereas reporting after the Court’s refusal across New York, California, Texas, and Florida used both episodic and thematic framing. New York local reporting before and after the Court decision provided more space to anti-trans actors and rhetoric compared to California. Across all local news reporting of this case, the incarcerated trans woman, Williams, was used as a “floating signifier” for broader political conflicts and agendas (Ciszek 2020). The violence that Williams experienced as a trans woman incarcerated in a men’s prison is never disputed, condemned, or contextualized as a common experience for trans individuals; only the legal debates around her lawsuit are covered in depth. The lack of discussion of Williams’ experiences as part of a larger pattern of anti-trans violence in a broadly violent US prison system matches patterns of invisibility noted by Capuzza and Spencer (2017).
Prior work indicates that local reporting can change how people think about transgender people (Michelson and Harrison 2020); other sources have found that local news media increases the propensity for public stance-taking (King, Pan, and Roberts 2017). Accurate, thoughtful portrayals of transgender people in US national and local media matter, but news coverage tends to portray transgender people as a wedge in a broader cultural conflict and employ episodic framings rather than discussing the systemic issues affecting the trans community. However, the two-step flow process we observed indicates an opportunity for targeted intervention. If a few states’ media outlets serve as opinion leaders, intervening in those states first could impact coverage in other states for a particular topic. The interconnected nature of local and national news media in the United States presents unique challenges, but it can also afford cascading positive effects.
With an understanding of how frames vary across both geographic focus and audience partisanship for various media collections, future trans studies research is better equipped to study the dynamics of mainstream coverage of trans people and issues in the US, which includes transphobia and strategies to mislead readers. Journalists can also use our analyses to investigate their own framing choices. Based on all our analyses, we suggest two possible interventions aimed at preventing the creation and spread of transphobic content within the media and, ultimately, the public. First, subtle discursive choices and framing matter, but it is not always clear how to make choices that will lead to better, more helpful reporting on trans issues. To this end, we advocate for the use and continued development of anti-transphobic style guides, which can help journalists and media outlets make informed choices regarding language use and adoption. We suggest that these guides more strongly emphasize the rhetorical use of floating signifiers to promote misinformative and transphobic frames. Second, because trans lives are often appropriated for broader political conflict, we propose the formation of a syndicate organization that provides news about trans issues, by well-informed reporters to local outlets. This would both support journalism by trans people and help local outlets begin & sustain coverage in a fairer manner.
Limitations
Our dataset, temporally, only covers three months of news data, and spatially, two major national outlets and local outlets from six states; therefore, the findings might not generalize beyond this specific temporal-spatial frame. Additionally, MediaCloud might not index all local and national news media outlets. Although we originally chose The New York Times for its often reactionary slant regarding transgender issues, this does mean that we do not include any national liberal outlets that are consistently supportive of trans rights. This could mean that we are missing, or potentially misattributing, information flows that originate with less reactionary national liberal outlets. All our data is also in the English language, omitting potential discourse in other languages in the US media landscape.
Although we implemented a component in our data pipeline to filter out national articles in the local collection, we still encountered some AP stories in our local dataset when we conducted our case studies, indicating that some national discourses persist in the local corpus. Additionally, some articles shared very similar (though not completely identical) texts and headlines, even though they do not share the same parent company. Vigilance with respect to shared story origins and other confounding factors is essential when studying local news. For some local collections, a single outlet accounted for a large percentage (> 20%) of all article volume, which might skew the types of discourses recorded or the volume of topics covered.
Topic modeling is an unsupervised method without a “ground truth” and depends on researchers’ subjective interpretation. Transfer entropy also requires several parameters where different values might yield different results. Future research might incorporate larger-scale datasets and more fine-tuned models.
In addition, because we did not observe the entire US news ecosystem, we cannot account for exogenous shocks when making causal claims. Both state and national media might respond independently to the same story, but, because of differences in capacity, local media might lag in their coverage, resulting in the appearance of influence by national media. Our case studies partially refute such alternative assumptions, but systematic and rigorous analysis on this issue is still missing. Elucidating precise causal links in this ecosystem also requires microdata on reporters’ exposure, attitudes, and behaviors, which is beyond the scope of this work.
The patterns we observe might not be specific to transgender discourses; they could result from a systematic power imbalance within US mainstream media. Nonetheless, our findings indicate directions for future research on transgender discourses. For example, the topics we find to be largely irrelevant to transgender issues do not experience a two-step flow pattern. Comparative studies on information flow patterns for other news topics could illuminate the media dynamics involved in upholding other kinds of hegemony.
Theoretically, it is important to note that while the two-step flows we have found appear similar in form to the original two-step flow process proposed by Katz (1957), where ideas are broadcasted from mass media to opinion leaders and then spread through to less active segments of the population via peer-to-peer communication, we do not examine how ideas spread from mass media to any individuals. Our study is confined to the spread of ideas within mass media.
Practical Implications
Intervention: An Evidence-based Style Guide for Trans News
When local journalists follow national coverage in their reporting, it is likely that discursive biases that explain the repression of transgender people by the state—such as emphases on a few hyper-visible individuals, omission of significant details, or portrayals of trans people as deviant—are not obvious (Capuzza and Spencer 2017; Fink and Palmer 2020; Fischer 2019). For this reason, we emphasize the use of existing guides such as those from the Human Rights Council (n.d.), Our Watch (n.d.), and Transgender Europe (Yurinova 2023) when reporting on trans issues.
Furthermore, we encourage further development of evidence-based, plain-language style guides for reporting on trans issues. We suggest leveraging scholarship on the rhetorical use of floating signifiers to help journalists, especially local journalists, better understand how uncritical adoption of subtle emphases can have ripple effects on other local outlets’ coverage and, ultimately, influence public opinion (Ciszek 2020). An example of a subtle emphasis is the usage of the adjective “Christian” to describe the university in Case Study 1 in a Fox News headline. This was subsequently adopted by local outlets, though it was not present in The New York Times’ headline. Fox News’ use of “Christian” might be an attempt to contextualize this story within a conflict between religious and LGBTQI+ identities in the US This conflict has been given particular attention in service settings, and is often framed as a conflict between LGBTQI+ people’s rights as consumers or supporters and the Christian supplier’s right to deny service based on religion (Minton et al. 2017). However, use of guidelines and tools containing advice about language usage for critically parsing such coverage might have produced news articles with different implicit associations.
Intervention: A Trans News Syndicate
The coverage of Kincaid v. Williams (Case Study 2) demonstrates how transgender people’s stories can be used to score political points instead of surfacing concerns relevant to transgender people. Therefore, ensuring that local news outlets can disseminate informative, compassionate reporting is crucial. A national trans news syndicate that employs transgender journalists and pays them to cover trans issues would enable local outlets to offer high-quality coverage of relevant transgender issues. Such a syndicate could have articles about Kincaid v. Williams available to local outlets in any state well before the Supreme Court’s refusal to hear the case. While heterogeneity is important within a given local news ecosystem and between different news ecosystems, making high-quality coverage readily available to local news editors allows them to make more informed decisions and alleviates the constraints of reporter availability. Such editorial decisions might even shift audience opinions and interest over time, especially if such decisions foreground issues and themes that are fundamentally important to trans rights in the US today. Additionally, recent work has found that parasocial contact with transgender influencers on social media is associated with reduced beliefs in harmful conspiracy theories about transgender people (Jolley et al. 2025). Therefore, consistent engagement with news about transgender people written by transgender people might foster similar perspective-taking effects in a different subset of the population.
Future Work
Future work can use the dataset we create and release publicly in this work to construct a larger, multi-year dataset on transgender discourses that also incorporates news that is not about trans people in the same period, to contrast agenda-setting effects and framing dynamics unique to trans discourses. Although our current dataset’s topic modeling output and interpreted topic labels can produce useful research, a higher quality annotated dataset can be created alongside a taxonomy of human-generated thematic labels to further enable studying intermedia agenda-setting in the context of transgender discourses.
Our findings can serve as hypotheses for future work to investigate some of the differences we observe in framing or attribution of agency in more depth. With a larger dataset spanning multiple years, future research can assess temporal variation in the trends we observe.
We also encourage future work to explore interactions between news and social media by curating specific stories and narratives, examining which specific articles in trans discourse are shared on social media platforms and how people conform their existing beliefs and agenda with news reports. The broader social media discourse on trans people and issues interacting with news media discourse can help better illuminate the dynamic state of online transphobic content in the US.
Positionality Statement
The authors of this paper carefully examined the interplay between our identities and those of our studied population, transgender people, reflecting on how our identities and values guide our interpretation of the findings and the potential implications, both harmful and beneficial. The authors self-identities span one or many of the following categories: women, queer, nonbinary, disabled, and marginalized racial and national identities. However, we do not have lived transgender experiences shaping our social and political consciousness. This might hinder the ways we conduct our research and how we make sense of our findings. As a collective, we believe transparency helps us to conduct this research in a non-extractive way, contributing to our shared goal of advancing and advocating for transgender rights. While we exist in a privileged position as academics, we do hope our study can help counter transphobia in the US and beyond, providing possible paths for intervention and future research.
Acknowledgments
The authors of this paper would like to thank Professor Brooke Foucault Welles for her support and advice while writing this paper. We would also like to thank the two anonymous reviewers who took the time to review this manuscript thoroughly and constructively. Their comments added substantially to the depth and impact of this article. This material is, in part, based upon work supported by the Knight Foundation. Any opinions, findings, and conclusions or recommendations expressed in this material are those of the authors and do not necessarily reflect the views of the Knight Foundation.
References
ABYZ Web Links. 2022. “United States Newspapers and News Media Guide.” ABYZ News Links. http://www.abyznewslinks.com/unite.htm.
Allen, Jennifer, Baird Howland, Markus Mobius, David Rothschild, and Duncan J. Watts. 2020. “Evaluating the Fake News Problem at the Scale of the Information Ecosystem.” Science Advances 6 (14). https://doi.org/10.1126/sciadv.aay3539.
Avalos, Susana. 2024. “A Comparative Content Analysis of the News Media Framing of Trans Homicide Between Trans Men and Trans Women in the U.S. from 2016 to 2022.” Journal of Interpersonal Violence 39 (11–12): 2602–28. https://doi.org/10.1177/08862605231220014.
Barker-Plummer, Bernadette. 2013. “Fixing Gwen: News and the Mediation of (Trans)Gender Challenges.” Feminist Media Studies 13 (4): 710–24. https://doi.org/10.1080/14680777.2012.679289.
Barnett, Lionel, Adam B. Barrett, and Anil K. Seth. 2009. “Granger Causality and Transfer Entropy Are Equivalent for Gaussian Variables.” Physical Review Letters 103 (23): 238701. https://doi.org/10.1103/PhysRevLett.103.238701.
Bauer, Travis L., Rich Colbaugh, Kristin Glass, and David Schnizlein. 2013. “Use of Transfer Entropy to Infer Relationships from Behavior.” In Proceedings of the Eighth Annual Cyber Security and Information Intelligence Research Workshop, 1–4. New York: Association for Computing Machinery. https://doi.org/10.1145/2459976.2460016.
Billard, Thomas J. 2021. “Movement–Media Relations in the Hybrid Media System: A Case Study from the U.S. Transgender Rights Movement.” The International Journal of Press/Politics 26 (2): 341–61. https://doi.org/10.1177/1940161220968525.
Billard, Thomas J. 2023. “‘Gender-Critical’ Discourse as Disinformation: Unpacking TERF Strategies of Political Communication.” Women’s Studies in Communication 46 (2): 235–43. https://doi.org/10.1080/07491409.2023.2193545.
Billard, Thomas J. 2024. “The Politics of Transgender Health Misinformation.” Political Communication 41 (2): 344–52. https://doi.org/10.1080/10584609.2024.2303148.
Blei, David M. 2003. “Latent Dirichlet Allocation.” Journal of Machine Learning Research 3: 993–1022.
Borge-Holthoefer, Javier, Nicola Perra, Bruno Gonçalves, Sandra González-Bailón, Alex Arenas, Yamir Moreno, and Alessandro Vespignani. 2016. “The Dynamics of Information-Driven Coordination Phenomena: A Transfer Entropy Analysis.” Science Advances 2 (4): e1501158. https://doi.org/10.1126/sciadv.1501158.
Boyd, Shaun. 2024. “Colorado Parents Sue Over State Law and School Policy Regarding Transgender Students.” CBS News, August 9. https://www.cbsnews.com/colorado/news/colorado-parents-sue-state-law-school-policy-regarding-transgender-students/.
Bracco, Sofia E., Sabine Sczesny, and Marie Gustafsson Sendén. 2024. “Media Portrayals of Trans and Gender Diverse People: A Comparative Analysis of News Headlines Across Europe.” Sex Roles 90 (4): 491–507. https://doi.org/10.1007/s11199-024-01461-6.
Brosius, Hans-Bernd, and Hans Mathias Kepplinger. 1990. “The Agenda-Setting Function of Television News: Static and Dynamic Views.” Communication Research 17 (2): 183–211. https://doi.org/10.1177/009365090017002003.
Buzzelli, Nicholas R., and Nathan A. Towery. 2021. “Interscholastic Inclusion: Local and National News Framing of High School Transgender Athletes.” Newspaper Research Journal 42 (4): 469–86. https://doi.org/10.1177/07395329211048210.
Capuzza, Jamie C., and Leland G. Spencer. 2017. “Regressing, Progressing, or Transgressing on the Small Screen? Transgender Characters on U.S. Scripted Television Series.” Communication Quarterly 65 (2): 214–30. https://doi.org/10.1080/01463373.2016.1221438.
Carlisle, Madeline. 2022. “Inside the Right-Wing Movement to Ban Trans Youth from Sports.” Time, May 16. https://time.com/6176799/trans-sports-bans-conservative-movement/.
Castle, Jeremiah. 2019. “New Fronts in the Culture Wars? Religion, Partisanship, and Polarization on Religious Liberty and Transgender Rights in the United States.” American Politics Research 47 (3): 650–79. https://doi.org/10.1177/1532673X18818169.
Cavalcante, Andre. 2018. Struggling for Ordinary: Media and Transgender Belonging in Everyday Life. New York: New York University Press.
Charmaz, Kathy. 2008. “Grounded Theory as an Emergent Method.” In Handbook of Emergent Methods, edited by Sharlene Nagy Hesse-Biber and Patricia Leavy, 155–70. New York: The Guilford Press.
Ciszek, Erica, and Nathian Shae Rodriguez. 2020. “Articulating Transgender Subjectivity: How Discursive Formations Perpetuate Regimes of Power.” International Journal of Communication 14: 5199–217.
Clemm von Hohenberg, Bernhard, Ericka Menchen-Trevino, Andreu Casas, and Magdalena Wojcieszak. 2021. “A List of over 5000 US News Domains and Their Social Media Accounts.” https://doi.org/10.5281/zenodo.7651047.
Cole, Devan. 2023. Supreme Court Allows Transgender Woman’s Lawsuit Against Virginia Prison to Continue. KESQ-TV, June 30. https://kesq.com/news/national-politics/cnn-us-politics/2023/06/30/supreme-court-allows-transgender-womans-lawsuit-against-virginia-prison-to-continue/.
DeJong, Christina, Karen Holt, Brenna Helm, and Skyler J. Morgan. 2021. “‘A Human Being Like Other Victims’: The Media Framing of Trans Homicide in the United States.” Critical Criminology 29 (1): 131–49. https://doi.org/10.1007/s10612-021-09559-z.
Denham, Bryan E. 2014. “Intermedia Attribute Agenda Setting in the New York Times: The Case of Animal Abuse in U.S. Horse Racing.” Journalism & Mass Communication Quarterly 91 (1): 17–37. https://doi.org/10.1177/1077699013514415.
Dunaway, Johanna, Regina P. Branton, and Marisa A. Abrajano. 2010. “Agenda Setting, Public Opinion, and the Issue of Immigration Reform.” Social Science Quarterly 91 (2): 359–78. https://doi.org/10.1111/j.1540-6237.2010.00697.x.
Farkas, Johan, and Jannick Schou. 2018. “Fake News as a Floating Signifier: Hegemony, Antagonism and the Politics of Falsehood.” Javnost – The Public 25 (3): 298–314. https://doi.org/10.1080/13183222.2018.1463047.
Fink, Katherine, and Ruth Palmer. 2020. “‘We Have to Stand Out to Blend In’: Ordinary Transgender People Speak About Being Subjects of News Stories.” Journalism Studies 21 (8): 1109–26. https://doi.org/10.1080/1461670X.2019.1699851.
Fischer, Mia. 2019. Terrorizing Gender: Transgender Visibility and the Surveillance Practices of the U.S. Security State. Lincoln: University of Nebraska Press.
Fischer, Sean, Kokil Jaidka, and Yphtach Lelkes. 2019. “National News Outlets Are Favored Over Local News Outlets in News Aggregator Results.” https://osf.io/hwuxf/.
Fraser, Nancy. 1994. “Rethinking the Public Sphere: A Contribution to the Critique of Actually Existing Democracy.” In Between Borders: Pedagogy and the Politics of Cultural Studies, edited by Henry A. Giroux and Peter McLaren. New York: Routledge.
Galpin, Charlotte, Gina Gwenffrewi, and Ash Stokoe. 2023. “Transfeminist Perspectives: Beyond Cisnormative Understandings of the Digital Public Sphere.” European Journal of Women’s Studies 30 (4): 502–15. https://doi.org/10.1177/13505068231209544.
Goel, Pranav, Jon Green, David Lazer, and Philip Resnik. 2023. “Mainstream News Articles Co-Shared with Fake News Buttress Misinformation Narratives.” http://arxiv.org/abs/2308.06459.
Golan, Guy. 2006. “Inter-Media Agenda Setting and Global News Coverage: Assessing the Influence of the New York Times on Three Network Television Evening News Programs.” Journalism Studies 7 (2): 323–33. https://doi.org/10.1080/14616700500533643.
Griffiths, Tom. 2002. Gibbs Sampling in the Generative Model of Latent Dirichlet Allocation. Unpublished manuscript, Stanford University.
Groseclose, Tim, and Jeffrey Milyo. 2005. “A Measure of Media Bias.” The Quarterly Journal of Economics 120 (4): 1191–1237. https://doi.org/10.1162/003355305775097542.
Gruszczynski, Mike, and Michael W. Wagner. 2017. “Information Flow in the 21st Century: The Dynamics of Agenda-Uptake.” Mass Communication and Society 20 (3): 378–402. https://doi.org/10.1080/15205436.2016.1255757.
Guo, Lei, and Chris Vargo. 2020. “‘Fake News’ and Emerging Online Media Ecosystem: An Integrated Intermedia Agenda-Setting Analysis of the 2016 U.S. Presidential Election.” Communication Research 47 (2): 178–200. https://doi.org/10.1177/0093650218777177.
Hall, Stuart, and Sut. Jhally. 2002. Race, the Floating Signifier. Northampton, MA: Media Education Foundation.
Haraway, Donna. 2006. “A Cyborg Manifesto: Science, Technology, and Socialist-Feminism in the Late Twentieth Century.” In The Transgender Studies Reader, edited by Susan Stryker and Stephen Whittle. New York: Routledge.
Harder, Raymond A., Julie Sevenans, and Peter Van Aelst. 2017. “Intermedia Agenda Setting in the Social Media Age: How Traditional Players Dominate the News Agenda in Election Times.” The International Journal of Press/Politics 22 (3): 275–93. https://doi.org/10.1177/1940161217704969.
Hay, James, Stuart Hall, and Lawrence Grossberg. 2013. “Interview with Stuart Hall.” Communication and Critical/Cultural Studies 10 (1): 10–33. https://doi.org/10.1080/14791420.2013.768404.
He, Saike, Xiaolong Zheng, Daniel Zeng, Kainan Cui, Zhu Zhang, and Chuan Luo. 2013. “Identifying Peer Influence in Online Social Networks Using Transfer Entropy.” In Intelligence and Security Informatics, edited by G. Alan Wang, Xiaolong Zheng, Michael Chau, and Hsinchun Chen, 47–61. Berlin: Springer. https://doi.org/10.1007/978-3-642-39693-9_6.
Heijkant, Linda van den, Martine van Selm, Iina Hellsten, and Rens Vliegenthart. 2019. “Intermedia Agenda-Setting in a Policy Reform Debate.” International Journal of Communication 13: 1890–912.
Hester, Joe Bob, and Rhonda Gibson. 2007. “The Agenda-Setting Function of National Versus Local Media: A Time-Series Analysis for the Issue of Same-Sex Marriage.” Mass Communication and Society 10 (3): 299–317. https://doi.org/10.1080/15205430701407272.
Horne, Benjamin D, Maurício Gruppi, Kenneth Joseph, Jon Green, John P Wihbey, and Sibel Adalı. 2022. “NELA-Local: A Dataset of US Local News Articles for the Study of County-Level News Ecosystems.” In Proceedings of the International AAAI Conference on Web and Social Media, 16: 1275–84.
Human Rights Campaign. n.d. “HRC’s Brief Guide to Reporting on Transgender Individuals.” Human Rights Campaign. https://www.hrc.org/resources/hrcs-brief-guide-to-reporting-on-transgender-individuals.
Humphrey, Rhi. 2016. “I Think Journalists Sometimes Forget That We’re Just People: Analysing the Effects of UK Trans Media Representation on Trans Audiences.” Gender Forum, no. 56: 23–43.
Jerit, Jennifer, Yangzi Zhao, Megan Tan, and Munifa Wheeler. 2019. “Differences between National and Local Media in News Coverage of the Zika Virus.” Health Communication 34 (14): 1816–23. https://doi.org/10.1080/10410236.2018.1536949.
Jolley, Daniel, Jenny L. Paterson, Dona Deric, Talayah Lovato, and Jemma McCarthy. 2025. “Exploring How Parasocial Intergroup Contact with Transgender Influencers on TikTok Reduces Transgender Conspiracy Beliefs.” Journal of Community & Applied Social Psychology 35 (1): e70020. https://doi.org/10.1002/casp.70020.
Jones, Philip Edward, and Paul R. Brewer. 2020. “Elite Cues and Public Polarization on Transgender Rights.” Politics, Groups, and Identities 8 (1): 71–85. https://doi.org/10.1080/21565503.2018.1441722.
Jones, Tiffany. 2024. “United States of Hate: Mapping Backlash Bills against LGBTIQ+ Youth.” Sex Education 24 (6): 816–35. https://doi.org/10.1080/14681811.2023.2241136.
Katz, Elihu. 1957. “The Two-Step Flow of Communication: An Up-To-Date Report on an Hypothesis.” Public Opinion Quarterly 21 (1): 61–78. https://doi.org/10.1086/266687.
Kim, Yeojin, William J. Gonzenbach, Chris J. Vargo, and Youngju Kim. 2016. “First and Second Levels of Intermedia Agenda Setting: Political Advertising, Newspapers, and Twitter during the 2012 U.S. Presidential Election.” International Journal of Communication 10: 4550–69.
King, Gary, Jennifer Pan, and Margaret E. Roberts. 2017. “How the Chinese Government Fabricates Social Media Posts for Strategic Distraction, Not Engaged Argument.” American Political Science Review 111 (3): 484–501. https://doi.org/10.1017/S0003055417000144.
Kushin, Matthew James. 2010. “Tweeting the Issues in the Age of Social Media? Intermedia Agenda Setting between the New York Times and Twitter.” PhD diss., Washington State University.
Lacasse, Katherine, and Larissa Forster. 2012. “The War next Door: Peace Journalism in US Local and Distant Newspapers’ Coverage of Mexico.” Media, War & Conflict 5 (3): 223–37. https://doi.org/10.1177/1750635212447907.
Lavoie, Denise. 2023. “Supreme Court Lets Stand Ruling That Protects People with Gender Dysphoria Under Disability Law.” Newsday, June 30. https://www.newsday.com/news/nation/supreme-court-lets-stand-ruling-that-protects-people-with-gender-dysphoria-under-disability-law-rnvm3lra
Le Quéré, Marianne Aubin, Ting-Wei Chiang, and Mor Naaman. 2022. “Understanding Local News Social Coverage and Engagement at Scale during the COVID-19 Pandemic.” In Proceedings of the International AAAI Conference on Web and Social Media, 16: 560–72.
Levendusky, Matthew S. 2022. “How Does Local TV News Change Viewers’ Attitudes? The Case of Sinclair Broadcasting.” Political Communication 39 (1): 23–38. https://doi.org/10.1080/10584609.2021.1901807.
Lewis, Daniel C, Andrew R Flores, Donald P Haider-Markel, Patrick R Miller, and Jami K Taylor. 2022. “Transitioning Opinion? Assessing the Dynamics of Public Attitudes Toward Transgender Rights.” Public Opinion Quarterly 86 (2): 343–68. https://doi.org/10.1093/poq/nfac014.
Lim, Jeongsub. 2011. “Intermedia Agenda Setting and News Discourse: A Strategic Responses Model for a Competitor’s Breaking Stories.” Journalism Practice 5 (2): 227–44. https://doi.org/10.1080/17512786.2010.509184.
Lockmiller, Catherine. 2023. “Decoding the Misinformation-Legislation Pipeline: An Analysis of Florida Medicaid and the Current State of Transgender Healthcare.” Journal of the Medical Library Association 111 (4): 750–61. https://doi.org/10.5195/jmla.2023.1724.
Luo, Yunjuan, Hansel Burley, Alexander Moe, and Mingxiao Sui. 2019. “A Meta-Analysis of News Media’s Public Agenda-Setting Effects, 1972-2015.” Journalism & Mass Communication Quarterly 96 (1): 150–72. https://doi.org/10.1177/1077699018804500.
Marschinski, R., and H. Kantz. 2002. “Analysing the Information Flow between Financial Time Series.” The European Physical Journal B – Condensed Matter and Complex Systems 30 (2): 275–81. https://doi.org/10.1140/epjb/e2002-00379-2.
Mathes, Rainer, and Barbara Pfetsch. 1991. “The Role of the Alternative Press in the Agenda-Building Process: Spill-over Effects and Media Opinion Leadership.” European Journal of Communication 6 (1): 33–62. https://doi.org/10.1177/0267323191006001003.
McCallum, Andrew Kachites. 2002. “Mallet: MAchine Learning for LanguagE Toolkit.” https://mimno.github.io/Mallet/.
McCombs, Maxwell E., Donald L. Shaw, and David H. Weaver. 2014. “New Directions in Agenda-Setting Theory and Research.” Mass Communication and Society 17 (6): 781–802. https://doi.org/10.1080/15205436.2014.964871.
McKenney, Dave, and Tony White. 2017. “Selecting Transfer Entropy Thresholds for Influence Network Prediction.” Social Network Analysis and Mining 7 (1): 3. https://doi.org/10.1007/s13278-017-0421-x.
Mehlman, Jeffrey. 1972. “The ‘Floating Signifier’: From Lévi-Strauss to Lacan.” Yale French Studies, no. 48: 10–37. https://doi.org/10.2307/2929621.
Meraz, Sharon. 2011. “Using Time Series Analysis to Measure Intermedia Agenda-Setting Influence in Traditional Media and Political Blog Networks.” Journalism & Mass Communication Quarterly 88 (1): 176–94. https://doi.org/10.1177/107769901108800110.
Michelson, Melissa R., and Brian F. Harrison. 2020. Transforming Prejudice: Identity, Fear, and Transgender Rights. New York: Oxford University Press.
Minton, Elizabeth A., Frank Cabano, Meryl Gardner, Daniele Mathras, Esi Elliot, and Naomi Mandel. 2017. “LGBTQ and Religious Identity Conflict in Service Settings.” Journal of Services Marketing 31 (4/5): 351–61.
Mitchell, Amy, Jeffrey Gottfried, Jocelyn Kiley, and Katerina E Matsa. 2014. Political Polarization & Media Habits: From Fox New to Facebook, How Liberals and Conservatives Keep Up with Politics. Washington, DC: Pew Research Center.
Morris, Jonathan S. 2005. “The Fox News Factor.” Harvard International Journal of Press/Politics 10 (3): 56–79. https://doi.org/10.1177/1081180X05279264.
Morrow, Garrett, and Gabriela Compagni. 2020. “Mask Mandates, Misinformation, and Data Voids in Local News Coverage of COVID-19.” Paper presented at the annual meeting of the American Political Science Association, September 10–13. https://doi.org/10.33774/apsa-2020-f3rnf.
Neto, David. 2022. “Examining Interconnectedness between Media Attention and Cryptocurrency Markets: A Transfer Entropy Story.” Economics Letters 214: 110460. https://doi.org/10.1016/j.econlet.2022.110460.
Olveira-Araujo, Rubén. 2024. “Who Drives News Coverage of Trans Issues? Intermedia Agenda Setting Dynamics in Spanish Digital Press.” Journalism 25 (12): 2661–81. https://doi.org/10.1177/14648849231222701.
Osborn, Max. 2022. “U.S. News Coverage of Transgender Victims of Fatal Violence: An Exploratory Content Analysis.” Violence Against Women 28 (9): 2033–56. https://doi.org/10.1177/10778012211025995.
Ou-Yang, Lucas. 2020. “Newspaper3k: Article Scraping & Curation.” https://newspaper.readthedocs.io/en/latest/.
Palmgreen, Philip, and Peter Clarke. 1977. “Agenda-Setting with Local and National Issues.” Communication Research 4 (4): 435–52. https://doi.org/10.1177/009365027700400404.
Penley, Taylor. 2023. “Colorado Mom Sues School That Recruited Sixth-Graders for Secret After-School Gender and Sexuality Club.” Fox News, May 10. https://www.foxnews.com/media/colorado-mom-sues-school-sixth-graders-secret-school-gender-sexuality-club.
Quattrociocchi, Walter, Guido Caldarelli, and Antonio Scala. 2014. “Opinion Dynamics on Interacting Networks: Media Competition and Social Influence.” Scientific Reports 4 (1): 4938. https://doi.org/10.1038/srep04938.
Our Watch. n.d. “Guide for Media Reporting on Violence Against Transgender and Gender Diverse Communities.” Our Watch. https://www.ourwatch.org.au/media-reporting/resources/reporting-violence-against-transgender-gender-diverse-communities.
Ragas, Matthew W., and Spiro Kiousis. 2011. “Intermedia Agenda-Setting and Political Activism: MoveOn.Org and the 2008 Presidential Election.” In New Media, Campaigning and the 2008 Facebook Election, edited by Thomas J. Johnson and David D. Perlmutter. New York: Routledge.
Rakich, Nathaniel. 2021. “How Red or Blue is Your State?” FiveThirtyEight, May 27. https://fivethirtyeight.com/features/how-red-or-blue-is-your-state-your-congressional-district/.
Roberts, Hal, Rahul Bhargava, Linas Valiukas, Dennis Jen, Momin M. Malik, Cindy Sherman Bishop, Emily B. Ndulue, et al. 2021. “Media Cloud: Massive Open Source Collection of Global News on the Open Web.” Proceedings of the International AAAI Conference on Web and Social Media 15: 1034–45. https://doi.org/10.1609/icwsm.v15i1.18127.
Ross, Angela, Libby Lester, and Claire Konkes. 2021. “Audience Perspectives on Paying for Local News: A Regional Qualitative Case Study.” Journalism Studies 22 (8): 1066–82. https://doi.org/10.1080/1461670X.2021.1916985.
Scarcelli, Cosimo Marco, Tonny Krijnen, and Paul Nixon. 2021. “Sexuality, Gender, Media. Identity Articulations in the Contemporary Media Landscape.” Information, Communication & Society 24 (8): 1063–72. https://doi.org/10.1080/1369118X.2020.1804603.
Scovel, Shannon, Monica Nelson, and Holly Thorpe. 2023. “Media Framings of the Transgender Athlete as ‘Legitimate Controversy’: The Case of Laurel Hubbard at the Tokyo Olympics.” Communication & Sport 11 (5): 838–53. https://doi.org/10.1177/21674795221116884.
Shearer, Jeffrey Gottfried and Elisa. 2016. “News Use Across Social Media Platforms 2016.” Pew Research Center, May 26. https://www.pewresearch.org/journalism/2016/05/26/news-use-across-social-media-platforms-2016/.
Simon, Adam, and Michael Xenos. 2000. “Media Framing and Effective Public Deliberation.” Political Communication 17 (4): 363–76. https://doi.org/10.1080/10584600050178979.
Slothouber, Van. 2020. “(De)Trans Visibility: Moral Panic in Mainstream Media Reports on de/Retransition.” European Journal of English Studies 24 (1): 89–99. https://doi.org/10.1080/13825577.2020.1730052.
Smith, Alyssa, Pranav Goel, and Yukun Yang. 2024. “trans-fer-entropy.” GitHub repository. https://github.com/asmithh/trans-fer-entropy.
Smith, Alyssa, Sagar Kumar, Yukun Yang, and Pranav Goel. 2024. “Replication Data for: ‘Locating the Asymmetry in Information Flow between Local and National Media on Transgender Discourses.’” Harvard Dataverse. https://doi.org/10.7910/DVN/3NUNUR.
Smith, Kim A. 1991. “Newspaper Coverage and Public Concern About Community Issues.” In Agenda Setting: Readings on Media, Public Opinion, and Policymaking, edited by David Protess and Maxwell E. McCombs. New York: Routledge.
Staniek, Matthäus, and Klaus Lehnertz. 2008. “Symbolic Transfer Entropy.” Physical Review Letters 100 (15): 158101. https://doi.org/10.1103/PhysRevLett.100.158101.
Stern, Samuel, Giacomo Livan, and Robert E. Smith. 2020. “A Network Perspective on Intermedia Agenda-Setting.” Applied Network Science 5 (1): 31. https://doi.org/10.1007/s41109-020-00272-4.
Strings, Sabrina. 2019. “Fat as a Floating Signifier: Race, Weight, and Femininity in the National Imaginary.” In The Oxford Handbook of the Sociology of Body and Embodiment, edited by Natalie Boero and Katherine Mason, 144–63. New York: Oxford University Press.
Su, Yan, and Xizhu Xiao. 2021. “Mapping the Intermedia Agenda Setting (IAS) Literature: Current Trajectories and Future Directions.” The Agenda Setting Journal 5 (1): 56–83. https://doi.org/10.1075/asj.20001.su.
Sweetser, Kaye D., Guy J. Golan, and Wayne Wanta. 2008. “Intermedia Agenda Setting in Television, Advertising, and Blogs During the 2004 Election.” Mass Communication and Society 11 (2): 197–216. https://doi.org/10.1080/15205430701590267.
Tan, Yue, and David H. Weaver. 2009. “Local Media, Public Opinion, and State Legislative Policies: Agenda Setting at the State Level.” The International Journal of Press/Politics 14 (4): 454–76. https://doi.org/10.1177/1940161209336225.
Tsfati, Yariv, H. G. Boomgaarden, J. Strömbäck, R. Vliegenthart, A. Damstra, and E. Lindgren. 2020. “Causes and Consequences of Mainstream Media Dissemination of Fake News: Literature Review and Synthesis.” Annals of the International Communication Association 44 (2): 157–73. https://doi.org/10.1080/23808985.2020.1759443.
US Census Bureau. 2023. “State Population Totals and Components of Change: 2020-2023.” United States Census Bureu, December 18. https://www.census.gov/data/tables/time-series/demo/popest/2020s-state-total.html.
Vargo, Chris J., and Lei Guo. 2017. “Networks, Big Data, and Intermedia Agenda Setting: An Analysis of Traditional, Partisan, and Emerging Online U.S. News.” Journalism & Mass Communication Quarterly 94 (4): 1031–55. https://doi.org/10.1177/1077699016679976.
Vargo, Chris J, Lei Guo, and Michelle A Amazeen. 2018. “The Agenda-Setting Power of Fake News: A Big Data Analysis of the Online Media Landscape from 2014 to 2016.” New Media & Society 20 (5): 2028–49. https://doi.org/10.1177/1461444817712086.
Ver Steeg, Greg, and Aram Galstyan. 2012. “Information Transfer in Social Media.” In Proceedings of the 21st International Conference on World Wide Web, 509–18. Lyon: Association for Computing Machinery. https://doi.org/10.1145/2187836.2187906.
Vonbun, Ramona, Katharina Kleinen-von Königslöw, and Klaus Schoenbach. 2016. “Intermedia Agenda-Setting in a Multimedia News Environment.” Journalism 17 (8): 1054–73. https://doi.org/10.1177/1464884915595475.
Weeks, Brian E, Ericka Menchen-Trevino, Christopher Calabrese, Andreu Casas, and Magdalena Wojcieszak. 2023. “Partisan Media, Untrustworthy News Sites, and Political Misperceptions.” New Media & Society 25 (10): 2644–62. https://doi.org/10.1177/14614448211033300.
Weimann, Gabriel, and Hans-Bernd Brosius. 1994. “Is There a Two-Step Flow of Agenda-Setting?” International Journal of Public Opinion Research 6 (4): 323–41. https://doi.org/10.1093/ijpor/6.4.323.
Widmer, Philine, Sergio Galletta, and Elliott Ash. 2023. “Media Slant Is Contagious.” Unpublished manuscript, Paris School of Economics. https://doi.org/10.2139/ssrn.3712218.
Wood, Frank, April Carrillo, and Elizabeth Monk-Turner. 2022. “Visibly Unknown: Media Depiction of Murdered Transgender Women of Color.” Race and Justice 12 (2): 368–86. https://doi.org/10.1177/2153368719886343.
Yin, Leon, Franziska Roscher, Richard Bonneau, Jonathan Nagler, and Joshua A Tucker. 2018. Your Friendly Neighborhood Troll: The Internet Research Agency’s Use of Local and Fake News in the 2016 US Presidential Campaign. New York: NYU Center for Social Media and Politics.
Yurinova, Nadya. 2023. Trans Media Guide: A Community-Informed, Inclusive Guide for Journalists, Editors & Content Creators. Berlin: Transgender Europe
Zhang, Xiaoqun. 2018. “Intermedia Agenda-Setting Effect in Corporate News: Examining the Influence of The New York Times and The Wall Street Journal on Local Newspapers.” Journal of Applied Journalism & Media Studies 7 (July):245–63. https://doi.org/10.1386/ajms.7.2.245_1.
Appendix
Empirical Flow Patterns for All Topics Not Displayed in the Main Article
Figures A1 to A17 display the four transfer entropy plots for all 20 topics (except the three topics visualized in the main articles: topics 1, 4, and 18), examining the influence of all six state-level media collections on both national outlets, national outlets on state-level collections, state-level collections on each other, and national outlets on each other.



Figure A3. Empirical flow pattern for Topic 3















While we focus on agenda-setting, other components of content also flow between local and national outlets. For example, local news slant was found to be more similar to that of Fox News (Widmer, Galletta, and Ash 2023).↩︎
Highly populated states are those that are among the top quarter of US states based on population sizes (i.e., more than the 3rd quartile population size for US states), per July 2022 US census data (US Census Bureau 2023). For state partisanship data, we consulted Rakich (2021).↩︎
The national-local domain labels are pooled from six existing domain classification datasets: Clemm von Hohenberg et al. (2021), Le Quéré, Chiang, and Naaman (2022), Fischer, Jaidka, and Lelkes (2022), Yin et al. (2018), Horne et al. (2022), ABYZ Web Links (2022).↩︎